Abstract
Selinexor is a novel, first-in-class oral selective inhibitor of nuclear export which blocks Exportin 1 (XPO1), forcing the nuclear retention and activation of tumor suppressor proteins, ultimately causing apoptosis in cancer cells. Selinexor has been approved for the treatment of patients with penta-refractory multiple myeloma (MM) who have received at least 4 prior therapies. We previously reported the discovery of a novel transcriptional signature and therapeutic targets for therapy resistant MM by comprehensive single cell RNA-seq analysis (scRNA-seq) of plasma cells (PCs) in patients with primary refractory MM (PRMM) enrolled in the KYDAR clinical trial (NCT04065789, carfilzomib Lenalidomide dexamethasone daratumumab for PRMM [Cohen YC, Nature Med, 2021]).
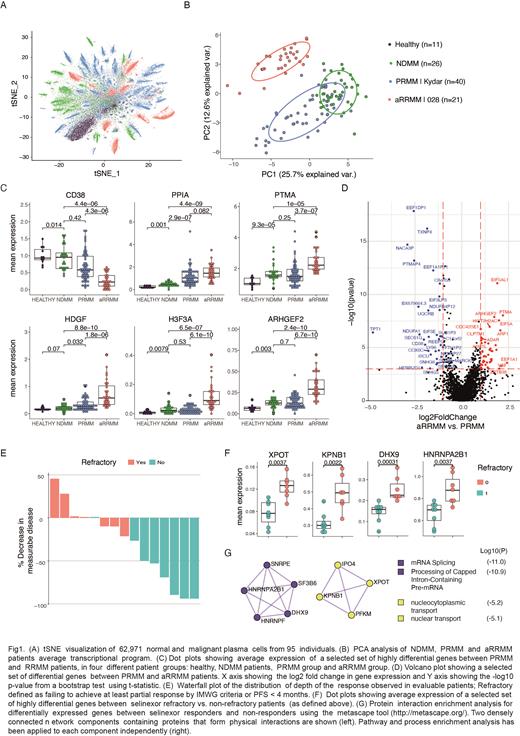
Here we report scRNA-seq analysis of PCs from patients with advanced refractory MM (aRRMM) (n=21) enrolled in an ancillary sub-study of a prospective clinical trial (XPORT-MM-028, NCT04414475), treated with selinexor combined with dexamethasone (Xd, in penta-refractory MM n=7), or with bortezomib, dexamethasone (XVd, in triple-class refractory [TCR] MM n=9), 5 patients participated in the ancillary study only. Median age was 75 years (range: 60-87), 50% were male, median time since active MM diagnosis was 4.8 years (range: 1.3-11.1). All treated patients (N=16) had TCR MM and 7/16 treated patients had penta-refractory MM. Single cell clustering analysis showed a unique molecular signature for each myeloma patient's PCs (Fig 1A), while patient-level analyses revealed a distinct transcriptional signature in aRRMM compared with PRMM (Fig 1B). aRRMM was characterized by upregulation of several pathways, including heparin growth factor (HDGF), Rho-GTPases activator (ARHGEF2), H3.3 histone variant and Prothymosin Alpha (PTMA) (Fig 1C-D). PPIA expression, which we previously identified as a biomarker and synergistic target for carfilzomib resistance, was low among healthy donors' PCs, progressively increased along with malignant evolution of plasma cell dyscrasia, from newly diagnosed MM, through PRMM, and was the highest in aRRMM (Fig 1C). We observed strong down-regulation of CD38 likely a consequence of daratumumab treatment and relapse in earlier lines.
Finally, we discovered differential expression of several genes between patients with MM refractory to versus non-refractory (achieving at least partial response by IMWG criteria or a progression free survival greater than 4 months) to a selinexor-regimen (Fig 1E), including up-regulation of XPOT, a tRNA exportin, and KPNB1 a nucleocytoplasmic transporter (Fig 1F-G). Protein-protein interaction enrichment analyses revealed mRNA splicing and capping as well as nucleocytoplasmic transport as up-regulated modules in the refractory patients potentially serving as a resistance mechanism for blockade of XPO1 mediated nuclear export by selinexor.
In summary, our study defines a roadmap for combining single cell RNA-seq profiling with clinical trials to stratify patients according to their level of anti-MM drug resistance, to define new biomarkers for drug resistance that may support personalized therapeutic decisions and reveal potential novel targets.
Cohen: Karyopharm: Research Funding; Janssen: Consultancy, Membership on an entity's Board of Directors or advisory committees, Speakers Bureau; GSK: Consultancy, Membership on an entity's Board of Directors or advisory committees; Amgen: Honoraria, Membership on an entity's Board of Directors or advisory committees, Research Funding; neopharm / promedico: Consultancy, Membership on an entity's Board of Directors or advisory committees, Speakers Bureau; takeda: Consultancy, Honoraria, Research Funding, Speakers Bureau. Bentur: Karyopharm Therapeutics: Current Employment, Current equity holder in publicly-traded company. Stemer: AbbVie: Consultancy. Avivi: Novartis: Speakers Bureau; Kite, a Gilead Company: Speakers Bureau. Amit: Neogene therapeutics: Consultancy, Membership on an entity's Board of Directors or advisory committees; CELLINK: Consultancy, Membership on an entity's Board of Directors or advisory committees; Maruho Co., Ltd: Consultancy, Membership on an entity's Board of Directors or advisory committees; Merck KGaA: Consultancy, Membership on an entity's Board of Directors or advisory committees; Roche Immunology: Consultancy, Membership on an entity's Board of Directors or advisory committees; Karophram: Consultancy, Membership on an entity's Board of Directors or advisory committees, Research Funding.

This feature is available to Subscribers Only
Sign In or Create an Account Close Modal